国家危险废物名录(2025年版)
第一条 根据《中华人民共和国固体废物污染环境防治法》的有关规定,制定本名录。
第二条 具有下列情形之一的固体废物(包括液态废物),列入本名录:
(一)具有毒性、腐蚀性、易燃性、反应性或者感染性一种或者几种危险特性的;
(二)不排除具有危险特性,可能对生态环境或者人体健康造成有害影响,需要按照危险废物进行管理的。
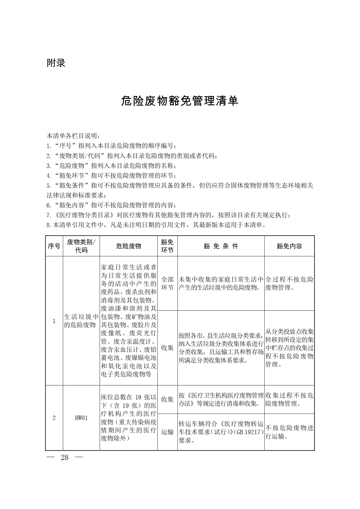
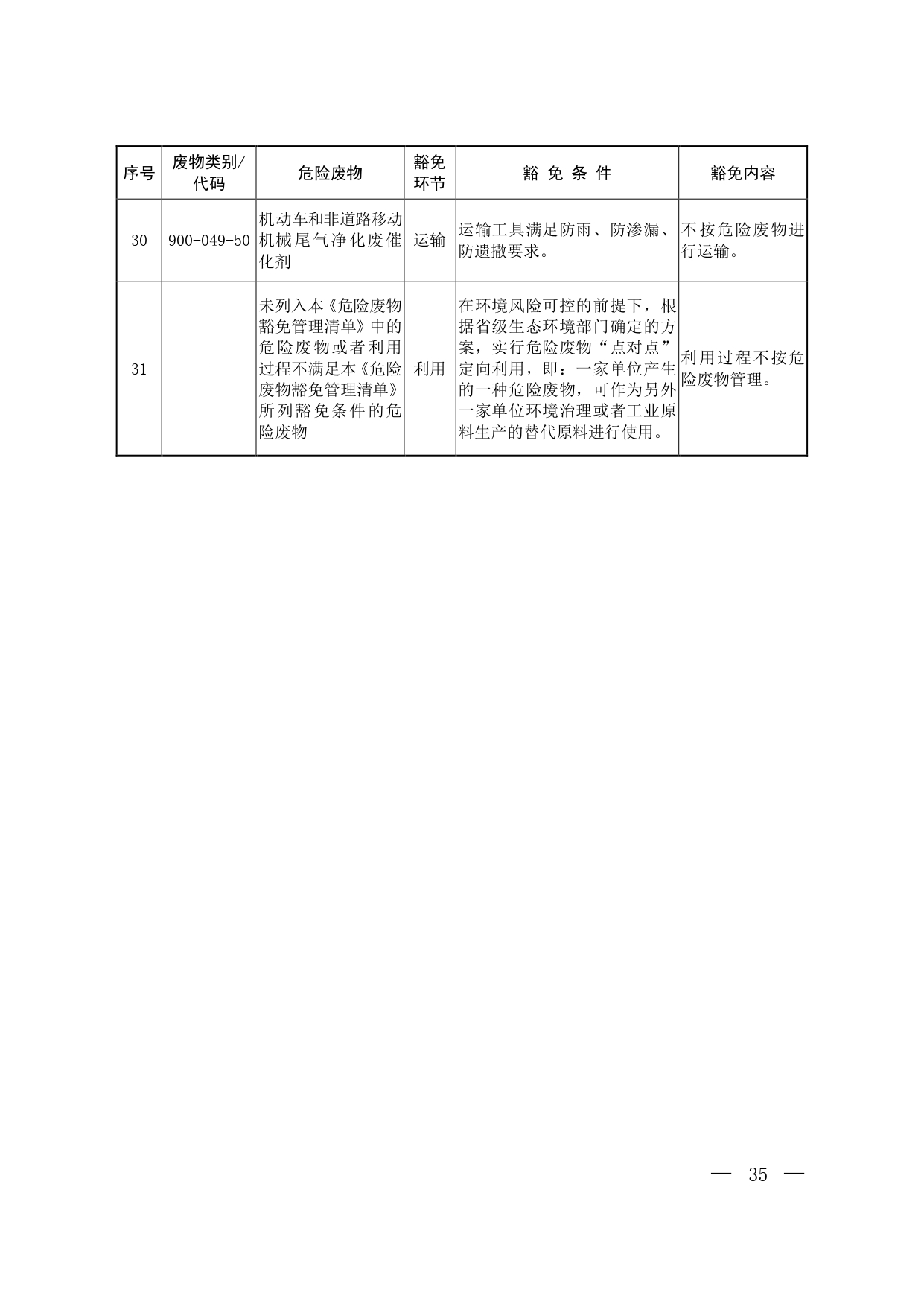
第三条 列入本名录附录《危险废物豁免管理清单》中的危险废物,在所列的豁免环节,且满足相应的豁免条件时,可以按照豁免内容的规定实行豁免管理。
第四条 危险废物与其他物质混合后的固体废物,以及危险废物利用处置后的固体废物的属性判定,按照国家规定的危险废物鉴别标准执行。
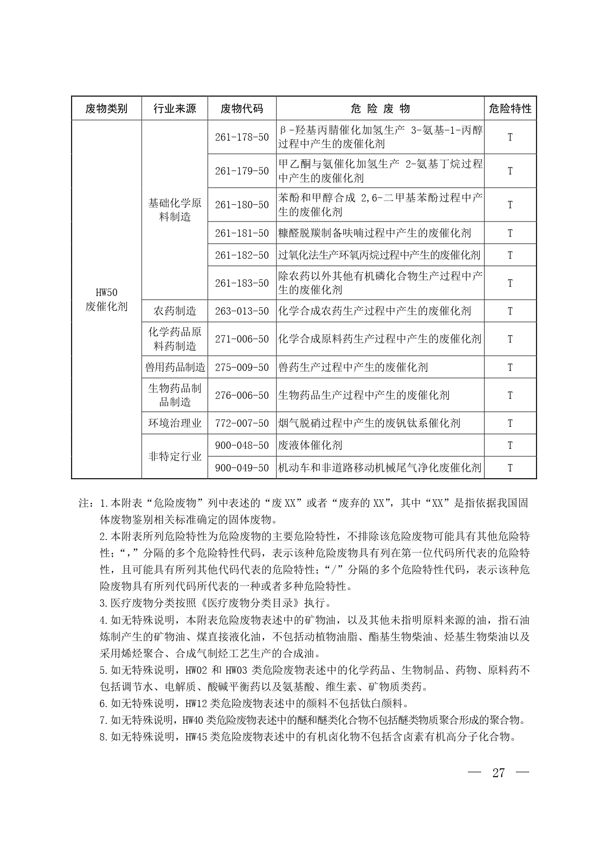
第五条 本名录中有关术语的含义如下:
(一)废物类别,是在《控制危险废物越境转移及其处置巴塞尔公约》划定的类别基础上,结合我国实际情况对危险废物进行的分类。
(二)行业来源,是指危险废物的产生行业。
(三)废物代码,是指危险废物的唯一代码,为8位数字。其中,第1-3位为危险废物产生行业代码(依据《国民经济行业分类(GB/T 4754-2017)》确定),第4-6位为危险废物顺序代码,第7-8位为危险废物类别代码。
(四)危险特性,是指对生态环境和人体健康具有有害影响的毒性(Toxicity, T)、腐蚀性(Corrosivity, C)、易燃性(Ignitability, I)、反应性(Reactivity, R)和感染性(Infectivity, In)。
第六条 对不明确是否具有危险特性的固体废物,应当按照国家规定的危险废物鉴别标准和鉴别方法予以认定。
经鉴别具有危险特性的,属于危险废物,应当根据其主要有害成分和危险特性对照本名录中已有废物代码进行归类;无法按已有废物代码归类的,应当确定其所属废物类别,按代码“900-000-××”(××为危险废物类别代码)进行归类管理。
经鉴别不具有危险特性的,不属于危险废物。
第七条 本名录根据实际情况实行动态调整。
第八条 本名录自2025年1月1日起施行。《国家危险废物名录(2021年版)》(生态环境部、国家发展和改革委员会、公安部、交通运输部、国家卫生健康委员会令第15号)同时废止。
附件:国家危险废物名录(2025版)附表


































